Product Summary
The LM741CN is a general purpose operational amplifier. It features improved performance over industry standards like the LM709. The LM741CN is direct, plug-in replacements for the 709C, LM201, MC1439 and 748 in most applications. It offers many features which make their application nearly foolproof: overload protection on the input and output, no latch-up when the common mode range is exceeded, as well as freedom from oscillations. The LM741CN is identical to the LM741/LM741A except that it has their performance guaranteed over a 0 to +70℃ temperature range, instead of -55 to +125℃.
Parametrics
LM741CN absolute maximum ratings: (1)Supply Voltage: ±18V; (2)Power Dissipation:500 mW; (3)Differential Input Voltage:±30V; (4)Input Voltage:±15V; (5)Output Short Circuit Duration:Continuous; (6)Operating Temperature Range: 0℃ to +70℃; (7)Storage Temperature Range: -65℃ to +150℃; (8)Junction Temperature: 100℃; (9)Soldering Information, N-Package (10 seconds): 260℃; J- or H-Package (10 seconds): 300℃; M-Package Vapor Phase (60 seconds): 215℃; Infrared (15 seconds): 215℃; (10)ESD Tolerance: 400V.
Features
LM741CN features: (1)Number of Channels: 1 ; (2)Number of Pins: 8 ; (3)Output Current: 25.0 mA ; (4)Slew Rate: 500 mV/μs ; (5)Supply Voltage (DC): 15.0 V ; (6)Case / Package: DIP-8 ; (7)Lead-Free Status: Contains Lead ; (8)RoHS: Non-Compliant.
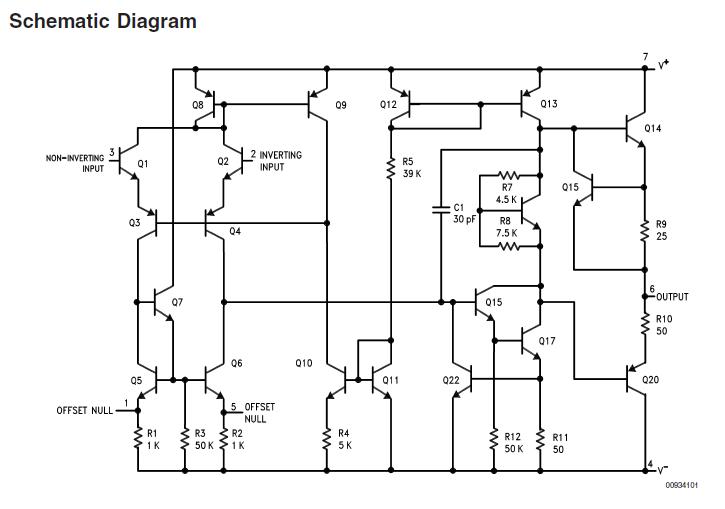
Diagrams

| Image | Part No | Mfg | Description | ![]() |
Pricing (USD) |
Quantity | ||||||||||||
|---|---|---|---|---|---|---|---|---|---|---|---|---|---|---|---|---|---|---|
![]() |
![]() LM741CN/NOPB |
![]() National Semiconductor (TI) |
![]() Operational Amplifiers - Op Amps Op-Amp |
![]() Data Sheet |
![]()
|
|
||||||||||||
![]() |
![]() LM741CN |
![]() National Semiconductor (TI) |
![]() Operational Amplifiers - Op Amps |
![]() Data Sheet |
![]()
|
|
||||||||||||
(China (Mainland))









