Product Summary
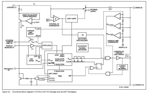
The TOP258EN is an Enhanced EcoSmart Integrated Off-Line Switcher with Advanced Feature Set and Extended Power Range. It effectively incorporates a 700 V power MOSFET, high voltage switched current source, PWM control, oscillator, thermal shutdown circuit, fault protection and other control circuitry onto a monolithic device. And the TOP258EN is ideal for ultra low height adapter and monitor applications.
Parametrics
TOP258EN absolute maximum ratings: (1)DRAIN Peak Voltage: -0.3 V to 700 V; (2)CONTROL Voltage: -0.3 V to 9 V; (3)CONTROL Current: 100 mA; (4)VOLTAGE MONITOR Pin Voltage: -0.3 V to 9 V; (5)CURRENT LIMIT Pin Voltage: -0.3 V to 4.5 V; (6)MULTI-FUNCTION Pin Voltage: -0.3 V to 9 V; (7)FREQUENCY Pin Voltage: -0.3 V to 9 V; (8)Storage Temperature: -65 to 150℃; (9)Operating Junction Temperature: -40 to 150℃; (10)Lead Temperature: 260℃.
Features
TOP258EN features: (1)Multi-mode operation maximizes effi ciency at all loads; (2)New eSIP-7F and eSIP-7C packages; (3)No heatsink required up to 35 W using P, G and M packages with universal input voltage and up to 48 W at 230 VAC; (4)Output overvoltage protection (OVP) is user programmable for latching/non-latching shutdown with fast AC reset; (5)Line undervoltage (UV) detection prevents turn-off glitches; (6)Line overvoltage (OV) shutdown extends line surge limit; (7)Accurate programmable current limit; (8)Optimized line feed-forward for line ripple rejection; (9)132 kHz frequency (254Y-258Y and all E/L packages) reduces transformer and power supply size; (10)Half frequency option for video applications; (11)Frequency jittering reduces EMI fi lter cost; (12)Heatsink is connected to SOURCE for low EMI; (13)Improved auto-restart delivers <3% of maximum power in short circuit and open loop fault conditions; (14)Accurate hysteretic thermal shutdown function automatically recovers without requiring a reset; (15)Fully integrated soft-start for minimum start-up stress; (16)Extended creepage between DRAIN and all other pins improves field reliability.
Diagrams

| Image | Part No | Mfg | Description | ![]() |
Pricing (USD) |
Quantity | ||||||||||||
|---|---|---|---|---|---|---|---|---|---|---|---|---|---|---|---|---|---|---|
![]() |
![]() TOP258EN |
![]() Power Integrations |
![]() AC/DC Switching Converters Int Off-Line Switchr 148W/195W |
![]() Data Sheet |
![]()
|
|
||||||||||||
| Image | Part No | Mfg | Description | ![]() |
Pricing (USD) |
Quantity | ||||||||||||
![]() |
![]() TOP200-14 |
![]() Other |
![]() |
![]() Data Sheet |
![]() Negotiable |
|
||||||||||||
![]() |
![]() TOP200-4 |
![]() Other |
![]() |
![]() Data Sheet |
![]() Negotiable |
|
||||||||||||
![]() |
![]() TOP200YAI |
![]() Power Integrations |
![]() AC/DC Switching Converters 5-12W 85-265 VAC 10-25W100/115/230VAC |
![]() Data Sheet |
![]() Negotiable |
|
||||||||||||
![]() |
![]() TOP200YN |
![]() Power Integrations |
![]() AC/DC Switching Converters 5-12W 85-265 VAC 10-25W100/115/230VAC |
![]() Data Sheet |
![]() Negotiable |
|
||||||||||||
![]() |
![]() TOP201YAI |
![]() Power Integrations |
![]() AC/DC Switching Converters 0-22W 85-265 VAC 20-45W100/115/230VAC |
![]() Data Sheet |
![]() Negotiable |
|
||||||||||||
![]() |
![]() TOP201YN |
![]() Power Integrations |
![]() AC/DC Switching Converters 0-22W 85-265 VAC 20-45W100/115/230VAC |
![]() Data Sheet |
![]() Negotiable |
|
||||||||||||
(China (Mainland))










