Product Summary
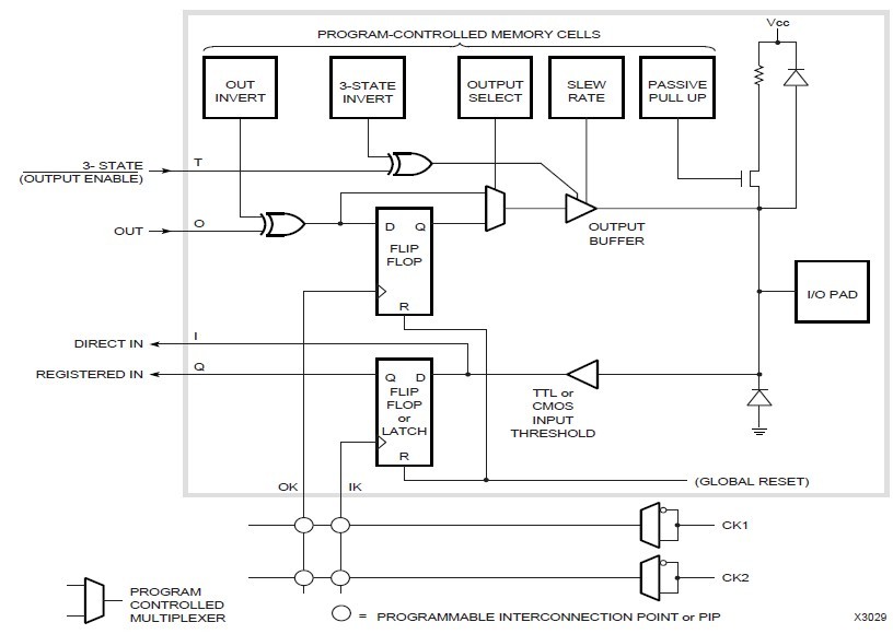
XC3064A-7PC84C field programmable gate array (FPGA) provides a group of high-performance, high-density, digital integrated circuit. Its regular, extendable, flexible, user-programmable array architecture is composed of a configuration program store plus three types of configurable elements: a perimeter of I/O Blocks (IOBs), a core array of Configurable Logic Bocks (CLBs) and resources for interconnection. The general structure of FPGA XC3064A-7PC84C is shown in Figure 2. The development system provides schematic capture and auto place-and-route for design entry. Logic and timing simulation, and in-circuit emulation are available as design verification alternatives. The design editor is used for interactive design optimization, and to compile the data pattern that represents the configuration program.
Parametrics
XC3064A-7PC84C absolute maximum ratings: (1)VCC Supply voltage relative to GND –0.5 to +7.0 V; (2)VIN Input voltage with respect to GND –0.5 to VCC +0.5 V; (3)VTS Voltage applied to 3-state output –0.5 to VCC +0.5 V; (4)TSTG Storage temperature (ambient) –65 to +150 ℃; (5)TSOL Maximum soldering temperature (10 s @ 1/16 in.) +260℃; (6)TJ, Junction temperature plastic +125 ℃; (7)Junction temperature ceramic +150℃.
Features
XC3064A-7PC84C features: (1)Complete line of four related Field Programmable Gate; (2)Ideal for a wide range of custom VLSI design tasks; (3)High-performance CMOS static memory technology; (4)Flexible FPGA architecture; (5)Unlimited reprogrammability; (6)Extensive packaging options; (7)Ready for volume production; (8)Complete Development System.
Diagrams

| Image | Part No | Mfg | Description | ![]() |
Pricing (USD) |
Quantity | ||||
|---|---|---|---|---|---|---|---|---|---|---|
![]() |
![]() XC3064A-7PC84C |
![]() |
![]() IC LOGIC CL ARRAY 6400GAT 84PLCC |
![]() Data Sheet |
![]() Negotiable |
|
||||
| Image | Part No | Mfg | Description | ![]() |
Pricing (USD) |
Quantity | ||||
![]() |
![]() XC3000 |
![]() Other |
![]() |
![]() Data Sheet |
![]() Negotiable |
|
||||
![]() |
![]() XC3000A |
![]() Other |
![]() |
![]() Data Sheet |
![]() Negotiable |
|
||||
![]() |
![]() XC3000L |
![]() Other |
![]() |
![]() Data Sheet |
![]() Negotiable |
|
||||
![]() |
![]() XC3020A-7PC84C |
![]() |
![]() IC LOGIC CL ARRAY 2000GAT 84PLCC |
![]() Data Sheet |
![]() Negotiable |
|
||||
![]() |
![]() XC3030-100PC44C |
![]() |
![]() IC LOGIC CL ARRAY 3000GAT 44PLCC |
![]() Data Sheet |
![]() Negotiable |
|
||||
![]() |
![]() XC3030-100PC68C |
![]() |
![]() IC LOGIC CL ARRAY 3000GAT 68PLCC |
![]() Data Sheet |
![]() Negotiable |
|
||||
(China (Mainland))










